河南省高等教育自学考试2021年上半年报名考试日程安排
1
2020-10-28 09:01:23
河南省教育厅
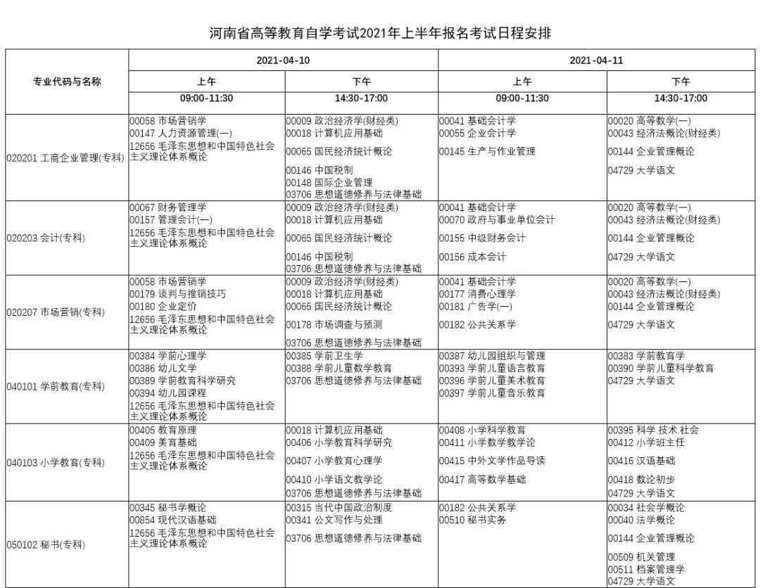
河南省高等教育自学考试2021年上半年考试将于4月10日、11日举行,考试科目名称、专业代码见下图,请广大考生合理备考。
河南省高等教育自学考试2021年上半年考试将于4月10日、11日举行,考试科目名称、专业代码见下图,请广大考生合理备考。
河南省高等教育自学考试2021年上半年考试将于4月10日、11日举行,考试科目名称、专业代码见下图,请广大考生合理备考。
全部评论
下载客户端,看更多热评
延伸阅读
河南多地发布紧急通知!如非必要,请勿前往!
10-28 08:50
河南漯河:志愿者进社区 陪伴老人欢度重阳节
10-24 12:34
尊重自然 拒食野味
10-22 10:52
遭遇入室抢劫 女子教科书式自救
10-13 10:44
贾宏宇在迎接中央一号文件贯彻落实情况督查会议上强调 扛稳扛牢政治责任 落细落实工作任务 向党和人民交上一份满意答卷
10-11 16:38
漯河手机台
立即下载
×
互动聊天
活动介绍
活动流程
》
条消息
漯河手机台
立即下载
×