在漯河,59元能干啥?期盼已久的“漯河惠民保”了解一下!
2020-12-02 10:43:13 漯河广播电视台
  • 完善多层次保障体系 有效衔接基本医保

    2020年2月25日,中共中央国务院出台了《关于深化医疗保障制度改革的意见》,提出“到2030年,全面建成以基本医疗保险为主体,医疗救助为托底,补充医疗保险、商业健康保险、慈善捐赠、医疗互助共同发展的医疗保障制度体系”。

    目前,漯河市基本医疗保障机制日益成熟,但仍存在重大疾病人群医疗负担重、商业保险价格高、覆盖面不足等问题,低收入家庭因病致贫、返贫的现象时有发生。在打赢脱贫攻坚战的决胜之年,为了提升百姓医疗保障水平,减少人民群众罹患大病的后顾之忧,政府指导的普惠型补充医疗保险——“漯河惠民保”应运而生。

    11月30日,由漯河市人民政府主办的“食品行业工业互联网标识解析二级节点、“星火.链网”骨干节点上线暨漯河市大数据产业签约仪式”在漯河市会展中心举行。

    仪式现场,举办了“漯河数字城市医疗健康战略合作协议签订暨漯河惠民保项目启动仪式”。

    漯河市政务服务与大数据管理局与杭州市金融投资集团有限公司、中国人寿财产保险股份有限公司漯河市中心支公司现场签订了漯河数字城市医疗健康战略合作协议。


    出席本次活动的领导、嘉宾有:漯河市委书记蒿慧杰,漯河市委副书记、市长刘尚进,市委常委、常务副市长高喜东,副市长周健,漯河市政务服务和大数据管理局局长陈四新,漯河大数据运营有限公司总经理石征,杭州市金融投资集团有限公司党委委员、副总经理章建光,杭州金投保险经纪有限公司董事长、总经理李劲宇,中国人寿财险河南省分公司业务总监、漯河市中心支公司党委书记、总经理周洪涛,中国人寿财险漯河市中心支公司纪委书记、副总经理王广利等。

    作为该战略合作的首个落地项目,“漯河惠民保”正式发布。

    即日起,漯河市全体基本医保参保人,不限年龄,不限职业,均可仅花59元,享受最高超过200万元的保障。


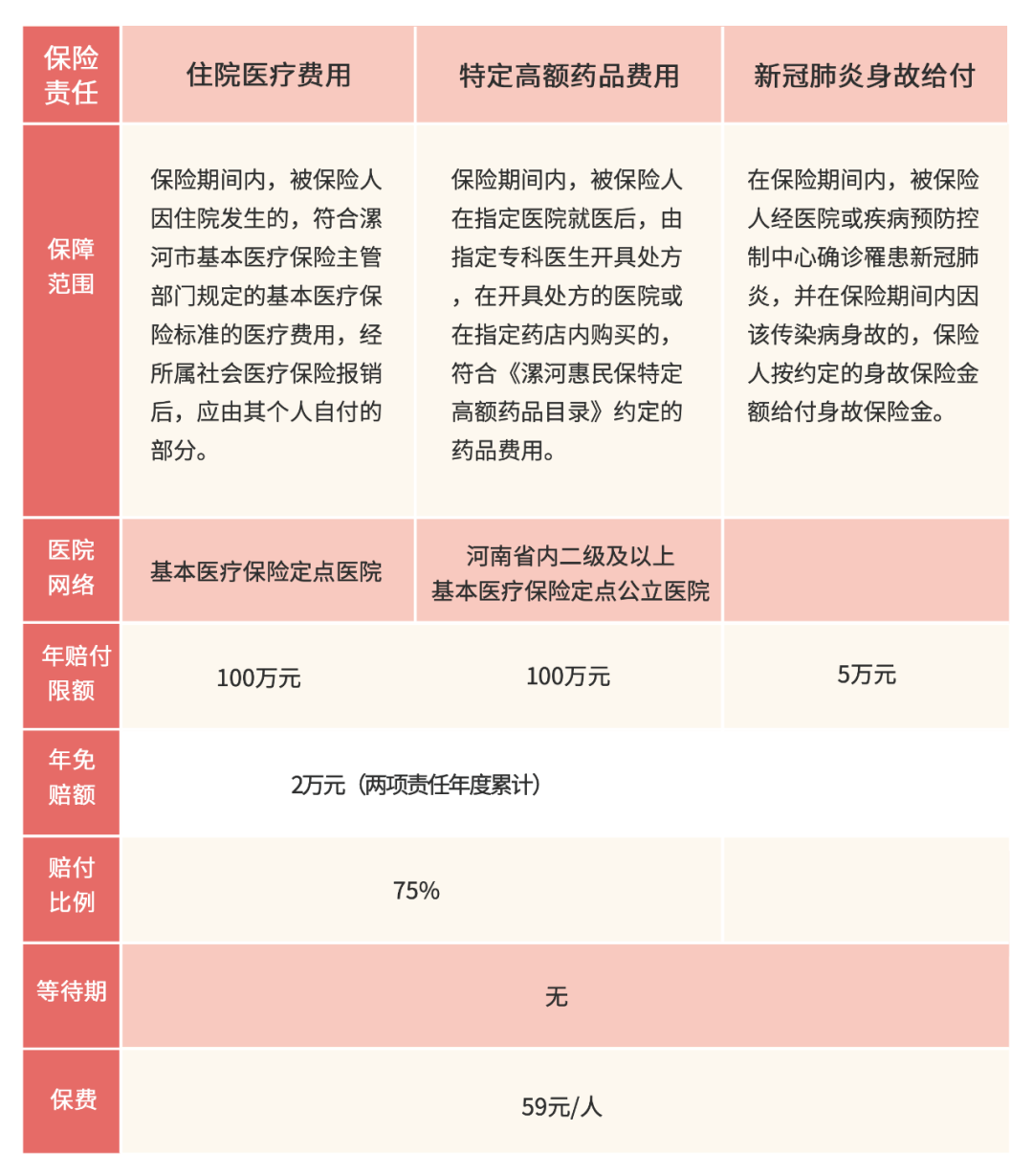
     “漯河惠民保”保障内容如下:

    (一)医保目录内经基本医保报销后需自付的住院医疗费用,赔付比例为75%,上限100万;

    (二)特定高额药品费用保障,保障16种治疗癌症的靶向药。赔付比例为75%,上限100万。被保险人通过用药合理性审核后只需自费支付25%的药品费用,即可凭购药凭证等手续到指定药店自取药品或选择送药上门服务。

    以上两项保险责任年度免赔额合计为2万元。

    (三)保障期内因新冠肺炎导致身故,可赔付5万元。

    合计总保额高达205万元!

    “漯河惠民保”不仅提供保障,更提供健康管理服务。“漯河惠民保”提供重疾就医绿色通道、专人陪诊、特药直付、慢病药品送药上门、基因检测优惠、康复追踪等22项超高值的一站式健康服务。



    通俗地说,就是在日常生活中可以获得健康讲座等资源,还能用先进的手段和优惠的价格检测、预防疾病;万一被保险人罹患大病,我们提供绿色通道就医,还提供专人陪诊、专家会诊等服务;如果需要用到指定肿瘤特药,还可以享受药品直付服务,即自费支付25%的药品费用,即可凭购药凭证等手续到指定药店自取药品或选择送药上门服务。

    为什么说“漯河惠民保”是惠及全民的福利保障?

    1.参保人群广泛。“漯河惠民保”不限参保年龄、职业类型,全漯河城区、农村所有的基本医保参保人,在2020年11月29日-2021年1月15日期间均可关注“漯河惠民保”微信公众号,进行线上参保。

    参保不限基本医保的种类,漯河市医保参保人员,含漯河市城镇职工基本医保、漯河市城乡居民医保(原新农合),均可参保,享受同等待遇。

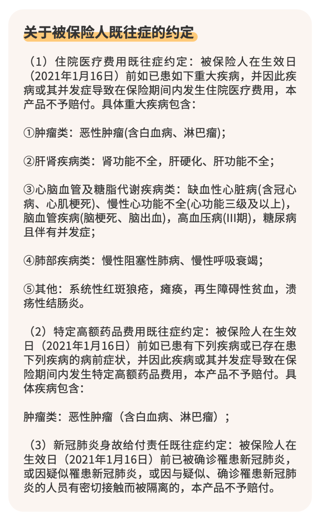
    2.参保条件宽松。“漯河惠民保”免体检,免健康告知,无等待期,既往症不影响参保。

    参保时,需要认真阅读关于重大疾病既往症的告知:



    3.定价低,待遇好。“漯河惠民保”全年只需59元,最高保额达到205万元,每天才不到2毛钱。

    产品指定的特定高额药品目录,包含了治疗肺癌、肝癌、鼻咽癌、乳腺癌、白血病等恶性肿瘤的特效药。

    这些药品价格贵、应用广,有不少还未纳入医保,无法通过基本医保、大病保险报销。“漯河惠民保”紧密结合居民用药需求,精准定制,大幅降低大病医疗负担。


    4.重点人群,贴心关怀。“漯河惠民保”大幅降低核保、赔付要求,减轻患病人群的医疗负担。


    “漯河惠民保”作为漯河数字城市医疗健康战略的重要组成部分,由政府指导、漯河市大数据运营有限公司统筹运作;中国人寿财产保险股份有限公司漯河市中心支公司承保,杭州金投保险经纪有限公司提供运营支持,北京朋友保科技有限公司提供技术支持,河南医联网络科技有限公司提供健康管理服务。

    未来漯河将不断完善多层次医疗保障体系,普惠型补充医疗保险将成为紧密衔接基本医保和商业保险的桥梁。“漯河惠民保”就是定制保障的有力探索,促进漯河多层次医疗保障体系构建,为漯河人民全力打造健康保障安全网,助力实践“健康中国2030”战略。





    如何参保?

    “漯河惠民保”统一参保时间:2020年11月29日-2021年1月15日

    保障时间:2021年1月16日——2022年1月15日。

    即日起漯河人民可关注“漯河惠民保”微信公众号,了解更多详情。还可以识别以下二维码,或者点击“阅读原文一键参保!

    咨询热线:95519电话接通后,请在提示音后说出“财险人工”,等候专人为您服务。




    附录:保障详情和特定高额药品目录




    来源:“漯河惠民保”微信公众号


       

    编辑丨孙婧

    审核丨苏丽   终审丨汪中东



全部评论
延伸阅读
漯河手机台
×