漯河官方回应:进出漯河需要核酸证明吗?哪些人需要隔离?
2021-08-15 17:44:49 健康漯河
  • 目前漯河市疫情防控

    热点问题解答


    01
    出行问题


    1.现在进入漯河,高速、国道等交通检查点会劝返吗?

    交通检查点坚持“逢车必查、逢人必检”原则,对进入漯河市的车辆和司乘人员进行测温、扫码、检查登记和处置。

    ①低风险地区人员体温正常、“一卡一码”正常,放行。

    ②对中高风险地区车辆实施劝返,对关联区域人员查验48小时内核酸检测阴性报告,若无48小时内核酸检测阴性报告实施劝返。

    ③被查验出黄码、红码的,按规定通知辖区配合完成管控。

    需要注意的是,一些交通检查点会根据该区域疫情防控情况,采取更严格的管控措施。


    2.进漯河需要核酸检测证明吗?乘坐火车、高铁到漯河出站时呢?

    如果是中高风险地区,需要。如果低风险地区,目前不需要。

    但我们建议准备48小时内核酸检测阴性报告证明,以防出行规定调整变化。

    也可以拨打火车站0395—5962222、高铁站0395—5670255咨询确认。


    3.出漯河需要核酸检测证明吗?在漯河乘坐火车、高铁进站时呢?

    不需要。但我们建议

    ①近期,若非必要,不出漯河,不出境,不前往中高风险地区与出现本土疫情的地区旅行及出差。

    ②确需前往的,请务必提前向所在社区(村)和工作单位报备,并做好个人防护。

    ③关注前往目的地官方信息。

    ④准备48小时内核酸检测阴性报告证明,以防出行规定调整变化。

    也可以拨打火车站0395—5962222、高铁站0395—5670255咨询确认。


    4.外地来(返)漯在疫情防控上有什么规定?

    ①所有中高风险区来(返)漯人员均需到社区(村)和工作单位报备。低风险区人员来(返)漯,建议也要主动报备。

    ②如实报告有关情况。如果因为瞒报给疫情防控工作带来隐患甚至导致疫情输入的,会追究其相关法律责任。

    ③由于各类人员情况不同,采取管控措施也不同。请电话咨询各县区疫情防控指挥部。


    02
    核酸检测问题


    1.哪里可以做核酸检测?出结果需要多长时间?

    ①漯河市第一人民医院(市中心医院)、漯河市中医院、漯河市第二人民医院(市儿童医院)、漯河市妇幼保健院(市第三人民医院)、漯河医学高等专科学校第三附属医院(市康复医院)、漯河医学高等专科学校第二附属医院(市第五人民医院)、漯河市第六人民医院(市心血管病医院)、漯河市第七人民医院(市传染病医院)、源汇区人民医院、郾城区人民医院、召陵区人民医院、舞阳县人民医院、舞阳县中心医院、临颍县人民医院、临颍县妇幼保健院、临颍县中医院、舞阳县中医院、郾城区中医院都可以。

    ②各检测机构情况不同,出结果时间也不一样,请咨询相关医院。


    2.返漯人员是否需要做核酸检测?

    ①涉疫地人员、14天内到过涉疫地人员、高风险地区人员、中低风险地区的重点人群和其他需要做核酸检测的人员均需要做核酸检测。

    ②为了您和家人、朋友的健康和安全,建议所有返漯人员均做核酸检测。


    3.核酸检测报告纸质版和电子版一样有用吗?

    核酸检测证明纸质版和电子版同样使用。

    使用电子版时,乘客要出示微信或支付宝或其他权威机构链接的核酸检测报告。


    4.全员核酸检测期间,为什么我们小区不让进出?

    这是暂时的,请遵守社区规定。也可联系各县区、乡镇(街道)疫情防控指挥部解决。


    03
    隔离问题


    1.哪些人员需要隔离?

    ①入境人员。

    ②确诊病例、疑似病例、无症状感染者的密切接触者及其密接的密接。

    ③其他根据防控工作需要应隔尽隔人员。


    2.外地来(返)漯是否需要隔离?

    ①中高风险区、关联地区、密切接触者原则上是不允许离开当地返漯的。执意返回的,被发现后将会被隔离。

    ②低风险区人员来(返)漯,建议首先自行向所在社区报备,自主居家隔离7天。


    3.7月5日—7月31日从郑州六院回来的都要隔离吗?

    7月5日—7月31日从郑州六院回来的都要隔离。


    04
    健康码、行程卡问题


    1.健康码变为“红码”或“黄码”了咋办?

    ①第一时间向所在社区(村)和工作单位报告,配合落实相应管控措施,进一步做好核酸检测和核查核实。

    ②凡有瞒报、漏报、逃避疫情防控措施等情形,造成严重后果的,将由有关部门依法依规追究相关责任。


    2.对健康码显示的码色有异议,怎么办?

    请向属地疫情防控机构提供核酸检测证明等相关申诉证明材料,经核实确认后,由疫情防控机构配合上报信息,协助完成转码。


    3.红码、黄码怎么改码?

    ①赋红码、黄码人员,根据当地疫情管理规定,凭相关证明材料向所在社区申请转码。社区负责赋红码、黄码人员转码申请受理、材料审核等工作。各县区疫情防控领导机构负责汇总、核定转码人员信息,并交由市政务服务和大数据管理机构通过省共享交换平台上传转码人员信息,申请转码。

    ②活动地在外省市的红码、黄码人员,向当地疫情防控领导机构申请转码,由所在地省疫情防控指挥部门函告我省疫情防控指挥部申请转码。

    ③转码所需材料由各地疫情防控领导机构确定,请咨询社区。



    4.健康码无法正常显示或无法查询时,怎么办?

    建议多次刷新,或稍后再试。


    5.行程卡无法正常使用怎么办?

    拨打所属运营商电话(电信10001/移动10086/联通10010)咨询。


    6.行程卡数据有误怎么办?

    “通信大数据行程卡”服务使用的是基站数据,为了确保通信连续、实现覆盖无盲区,行政区划交界处的两地基站信号可能会交叉覆盖,造成结果的偏差。如果出现严重偏差,请向属地疫情防控机构说明真实途经情况。


    05
    疫苗接种问题


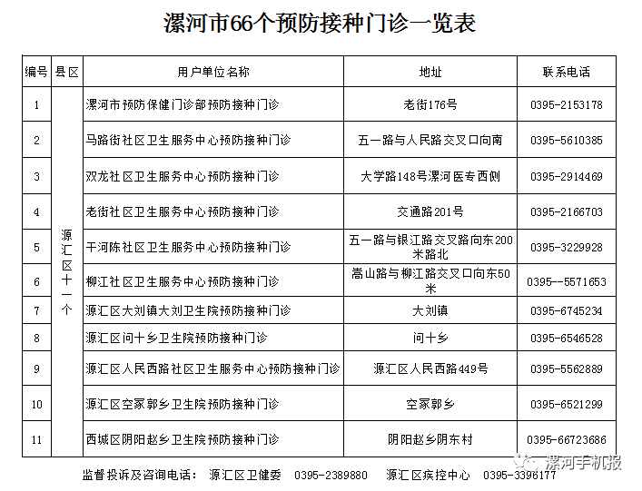
    1.疫苗接种地点在哪里,电话是多少?

    图片
    图片
    图片
    图片
    图片


    2.接种了新冠疫苗还会感染吗?接种过全程新冠疫苗,是否还需要打加强针等问题。

    请咨询预防接种门诊或疾控部门。


    06
    其他问题


    1.学生开学问题

    将结合实际,综合研判,做出开学时间的安排、方式的选择以及疫情防控措施和教育教学的安排,请咨询教育部门。


    2.物资供应问题

    为保障居民封闭管理期间的正常生活,我市采取了一系列积极举措,不会对居民正常生活产生影响。


    3.心理健康服务问题。

    所有市民都可以拨打心理援助热线0395-3701120(24小时开通)进行心理求助。


    4.其他疫情防控类问题

    可以拨打市、县(区)疫情防控指挥部电话。

    漯河市疫情防控指挥部:0395—3132963

    临颍县疫情防控指挥部:0395—8899656

    舞阳县疫情防控指挥部:0395—7158788 7139880

    郾城区疫情防控指挥部:0395—3288277

    源汇区疫情防控指挥部:0395—6986835 2390001

    召陵区疫情防控指挥部:0395—2639087

    经济技术开发区疫情防控指挥部:0395—5757977 3221118

    城乡一体化示范区疫情防控指挥部:0395—3195081

    西城区疫情防控指挥部:0395—2905001



全部评论
延伸阅读
漯河手机台
×