漯河4家单位上榜!
2021-10-10 18:26:11 漯河网
  • 为总结推广课后服务工作好经验、好做法,不断提高课后服务质量,近日,河南省教育厅公布了2021年全省中小学生课后服务工作典型案例,郑州市金水区等16个县(市、区)为中小学生课后服务工作县(市、区)典型案例,郑州市金水区文化绿城小学等40所学校为中小学生课后服务工作学校典型案例。


    河南省教育厅办公室关于公布河南省2021年中小学生课后服务工作典型案例的通知


    各省辖市、济源示范区、省直管县(市)教育局,厅直属实验学校:


    根据《中共河南省委教育工作领导小组秘书组关于印发<省委常委会“我为群众办实事”重点项目全面推广义务教育阶段学校课后服务工作专项工作规划>的通知》(豫教组秘〔2021〕11号)《河南省教育厅办公室关于征集中小学生课后服务工作典型案例的通知》(教基函〔2021〕364号)等文件精神,为进一步提高各地各校课后服务质量,在县(市、区)和学校自主申报、各地遴选推荐的基础上,省教育厅组织专家评选出了郑州市郑东新区等16个县(市、区)为河南省2021年中小学生课后服务工作县(市、区)典型案例,郑州市郑东新区艺术小学等40所学校为河南省2021年中小学生课后服务工作学校典型案例,现予以公布(详见附件)。


    典型案例县(市、区)要进一步完善课后服务工作机制,完善经费保障机制,保障教师合法权益,督促辖区学校“一校一案”全面落实课后服务工作。典型案例学校要进一步完善课后服务工作方案,丰富服务内容,不断提高学校课后服务水平。各地各校要认真落实省委常委会“我为群众办实事”重点项目相关要求,学习借鉴典型案例单位做法,加大课后服务工作力度,强化课后服务条件保障,进一步总结推广课后服务中发现的好经验、好做法,加强宣传引导,不断提高本地本校课后服务质量,确保全面推进课后服务工作的各项要求落实落细落好。


    附件:1.河南省2021年中小学生课后服务工作县(市、区)典型案例


    2.河南省2021年中小学生课后服务工作学校典型案例


    2021年9月26日


    附件:

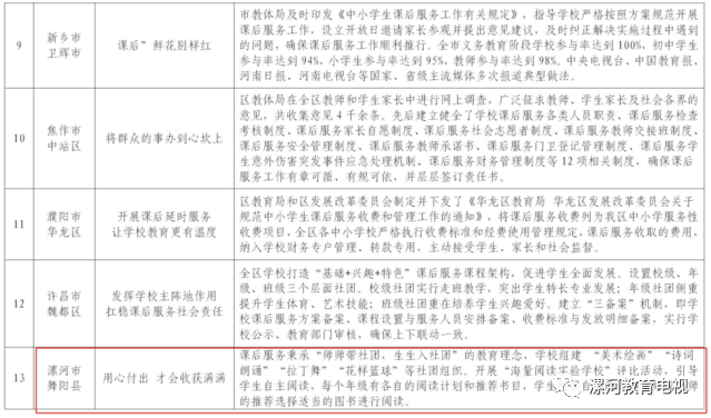
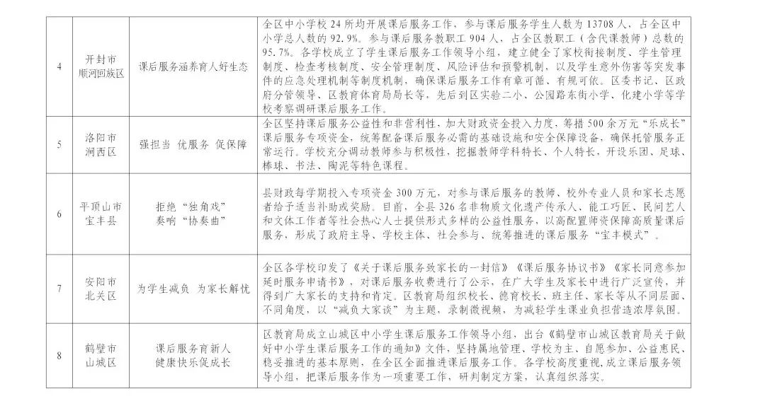
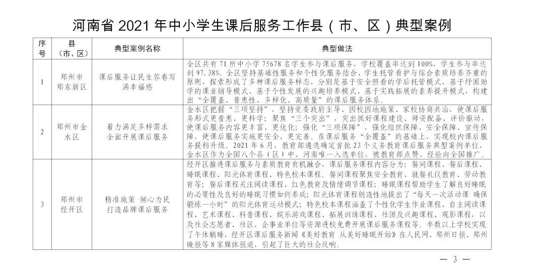
    1.河南省2021年中小学生课后服务工作县(市、区)典型案例


    图片

    图片

    图片

    图片

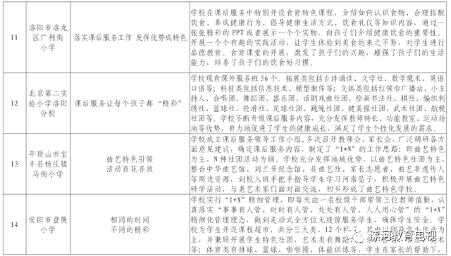
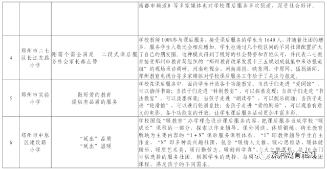
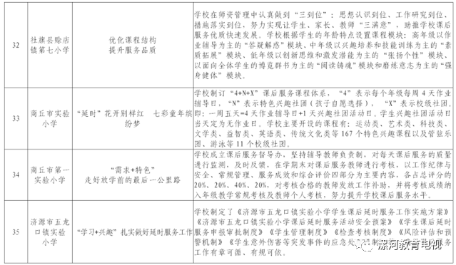
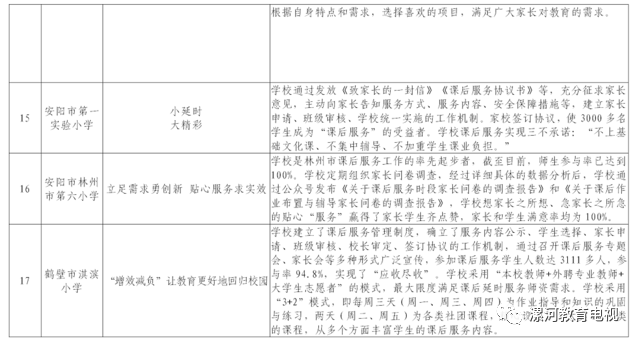
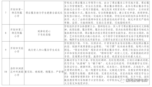
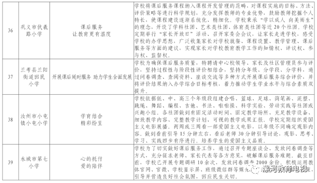
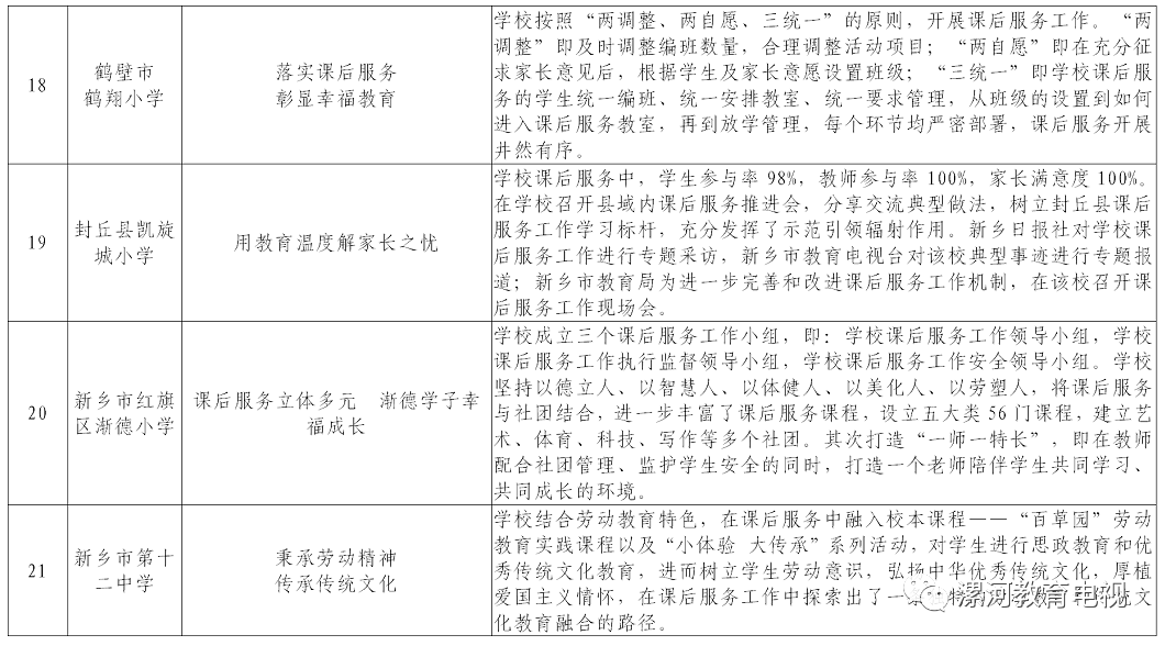
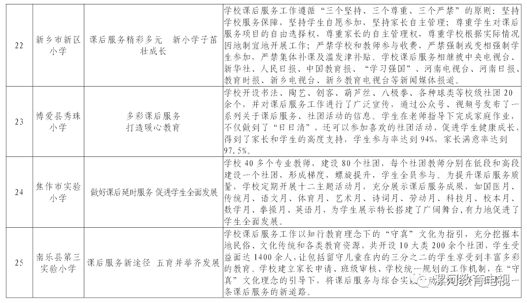
    2.河南省2021年中小学生课后服务工作学校典型案例


    图片

    图片

    图片

    图片

    图片

    图片

    图片

    图片

    图片

    图片

    图片



全部评论
延伸阅读
漯河手机台
×