漯河:最新气象快报!
1
2022-01-21 15:41:40
漯河手机台app
来源:漯河市气象局
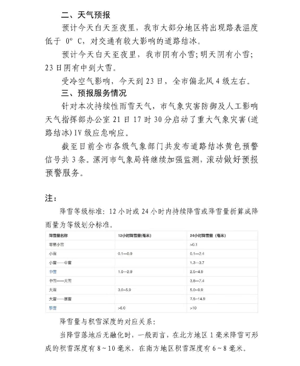
来源:漯河市气象局
来源:漯河市气象局
全部评论
下载客户端,看更多热评
延伸阅读
@漯河人,已暂停!扩散周知
01-15 11:10
紧急通知!今天下午开始提前放假
01-14 16:19
漯河一密接者行动轨迹通告!
01-12 11:08
今天,漯河这些小区全员核酸检测!
01-11 15:19
关于河南等地疫情,刚刚,国家卫健委作出研判!
01-08 18:06
漯河手机台
立即下载
×
互动聊天
活动介绍
活动流程
》
条消息
漯河手机台
立即下载
×