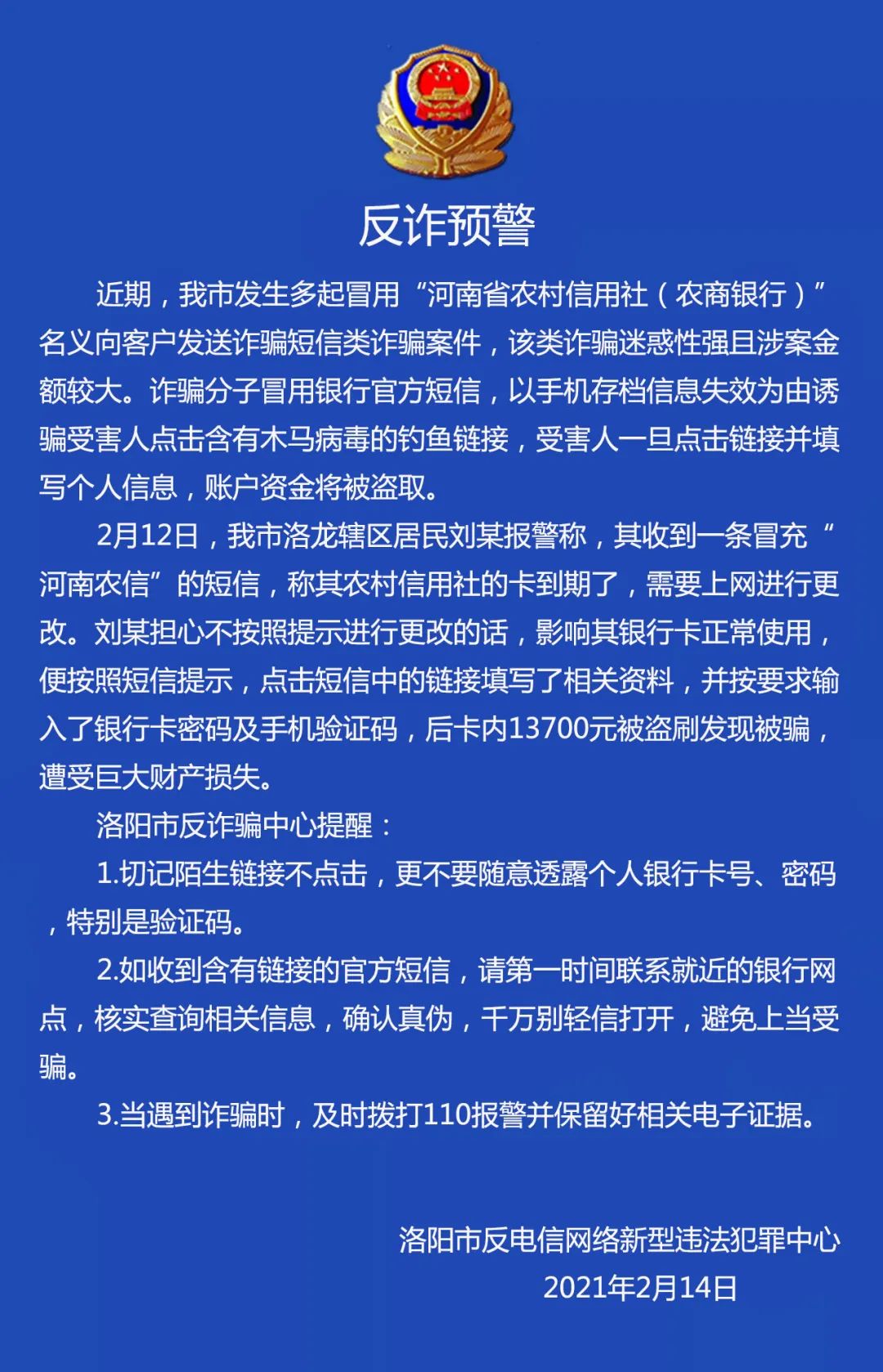
紧急提醒!
2021-02-16 13:19:50 河南省教育厅
  • 银行卡现在已是人们
    不可缺少的东西
    银行卡的支出收入都会通过
    手机短信来提醒我们
    那么,你有没有收到过这样的短信:

    您的账户于今日过期并发来一个网址,让你进行登陆网址并激活,逾期失效。大家千万别打开网站进行操作,否则你卡上的钱就很有可能被别人转走了,请不要相信,如果有需要请一定去银行柜台办理。


    这些短信链接都是
    假的!
    假的!
    假的!
    昨日,
    洛阳警方发布紧急预警!
    图片

    仅2月13日一天
    洛阳市就有超过5名受害人
    被骗子"冒充银行短信链接"诈骗!

    图片
    图片

    洛龙区孙某被冒充银行短信链接诈骗3600元

    图片

    嵩县史某被冒充银行短信链接诈骗20100元

    图片

    西工区孙某被冒充银行短信链接诈骗49980元

    图片

    孟津县陈某被冒充银行短信链接诈骗50000元

    图片

    新安县王某被冒充银行短信链接诈骗

    49900元

    ......
    平安鹤壁昨天也发布微博
    提醒市民防骗

    图片

    诈骗手段
    骗子冒用官方短信名义
    向受害人发送诈骗信息
    以手机存档信息实效为由
    诱骗受害人点击含有木马病毒的短信链接
    一旦点击链接并填写个人信息及验证码
    账户资金将被盗取!

    图片
    图片

    以上短信号码为虚假号码,内容为电信网络诈骗信息,万一上当受骗,要立即向公安机关报案。
    图片
    河南省农村信用社(农商银行)官方网址:https://www.hnnx.com
    河南省农村信用社(农商银行)官方短信号码:
    106980096288(动账及验证码)
    1069816596288(营销)

    请务必认准官方网站及官方短信,其他非本网站或本号段的信息均为诈骗!

    洛阳警方提醒
    1
    陌生链接不点击,不随意透露个人信息,特别是验证码!
    2
    如收到含有链接的官方短信,第一时间到附近营业网店进行核实,确认真伪,千万别轻信打开,避免上当受骗!
    3
    如遇诈骗,请及时拨打110报警并保存好相关电子证据!

    最后,小编再一次提醒大家
    以后收到类似的短信
    不要轻易点开短信的链接
    办理银行业务尽量到银行大厅办理
    以免上当受骗
    大家切记:
    银行是不会发任何链接
    让客户修改或补录信息的
    请一定记得告诉朋友们!



    责任编辑:杜娜

全部评论
延伸阅读
漯河手机台
×