定了!高中阶段学生军训不得少于7天
1
2021-04-15 09:20:03
光明日报
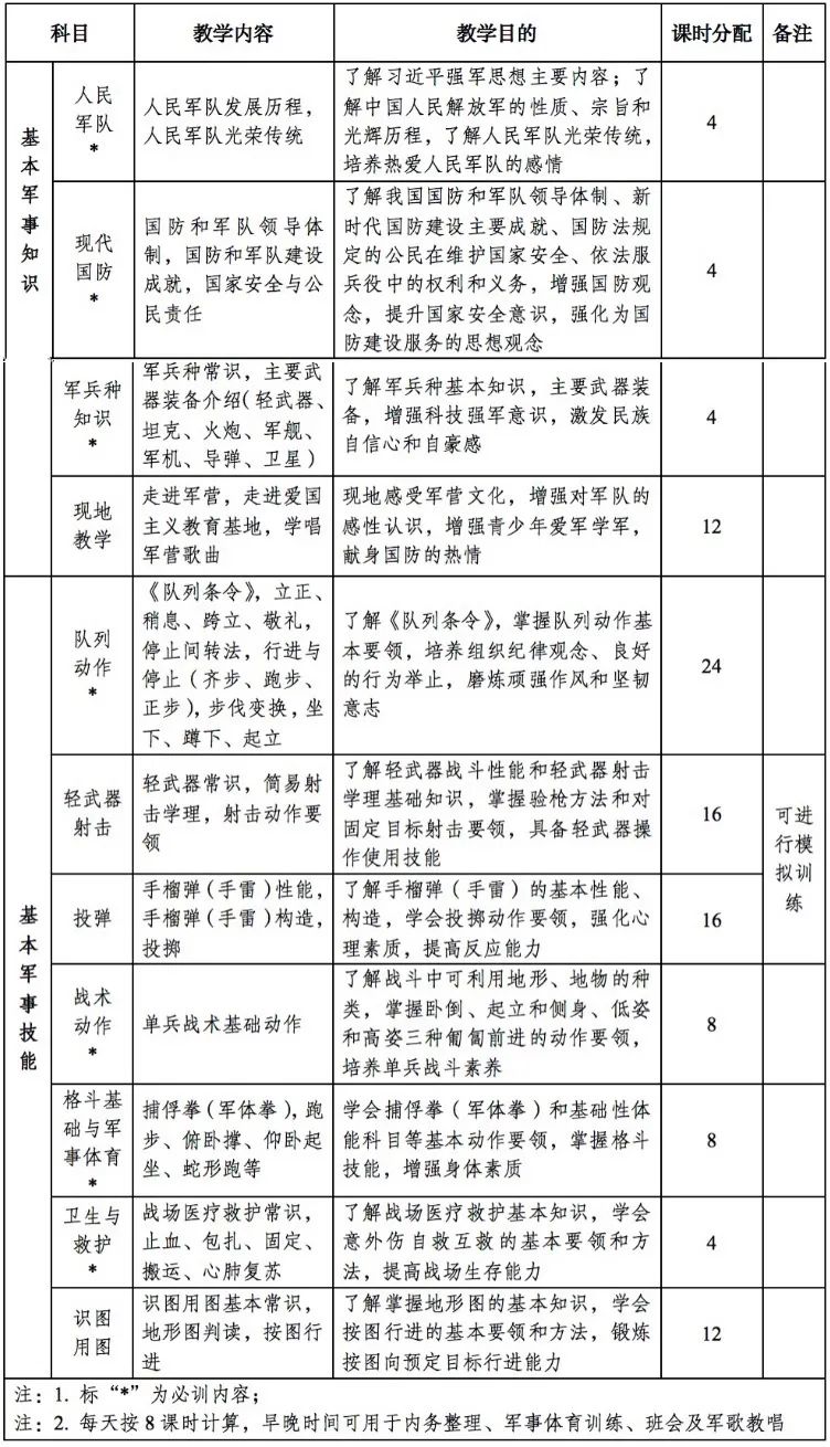
练教学大纲》,2021年8月1日起施行。《大纲》有哪些具体规定?看要点梳理↓
高中阶段学生军事训练教学时间为7至14天,总计不得少于7天共56课时。
高中阶段学生军事训练教学包括基本军事知识和基本军事技能两部分,其中,
心肺复苏被列入
基本军事技能
中卫生与救护科目教学内容,为必训内容。
滑动看完整内容↓
△教学内容
基本军事知识考试由学校组织实施,成绩分优秀、良好、及格、不及格四个等级。
基本军事技能考核由学校军事教师会同承训教官共同组织实施,成绩分优秀、良好、及格、不及格四个等级。
考核成绩评定结果纳入学生综合素质评价档案,作为兵役登记的重要参考内容。
基本军事知识授课教师由学校采取专兼职办法配备,基本军事技能组训教官由现役部队、预备役部队、民兵骨干出任,
学校可以聘请退役军人参与学生军事训练。
责任编辑:翟婷
练教学大纲》,2021年8月1日起施行。《大纲》有哪些具体规定?看要点梳理↓
高中阶段学生军事训练教学时间为7至14天,总计不得少于7天共56课时。
高中阶段学生军事训练教学包括基本军事知识和基本军事技能两部分,其中,
心肺复苏被列入
基本军事技能
中卫生与救护科目教学内容,为必训内容。
滑动看完整内容↓
△教学内容
基本军事知识考试由学校组织实施,成绩分优秀、良好、及格、不及格四个等级。
基本军事技能考核由学校军事教师会同承训教官共同组织实施,成绩分优秀、良好、及格、不及格四个等级。
考核成绩评定结果纳入学生综合素质评价档案,作为兵役登记的重要参考内容。
基本军事知识授课教师由学校采取专兼职办法配备,基本军事技能组训教官由现役部队、预备役部队、民兵骨干出任,
学校可以聘请退役军人参与学生军事训练。
责任编辑:翟婷
练教学大纲》,2021年8月1日起施行。《大纲》有哪些具体规定?看要点梳理↓
高中阶段学生军事训练教学时间为7至14天,总计不得少于7天共56课时。
高中阶段学生军事训练教学包括基本军事知识和基本军事技能两部分,其中,
心肺复苏被列入
基本军事技能
中卫生与救护科目教学内容,为必训内容。
滑动看完整内容↓
△教学内容
基本军事知识考试由学校组织实施,成绩分优秀、良好、及格、不及格四个等级。
基本军事技能考核由学校军事教师会同承训教官共同组织实施,成绩分优秀、良好、及格、不及格四个等级。
考核成绩评定结果纳入学生综合素质评价档案,作为兵役登记的重要参考内容。
基本军事知识授课教师由学校采取专兼职办法配备,基本军事技能组训教官由现役部队、预备役部队、民兵骨干出任,
学校可以聘请退役军人参与学生军事训练。
责任编辑:翟婷
全部评论
下载客户端,看更多热评
延伸阅读
漯河: 举报有奖~
04-14 10:44
截至2021年4月12日24时河南省新型冠状病毒肺炎疫情最新情况
04-13 10:37
本月底,全省实施!
04-11 12:53
"芳龄"19岁,漯河食博会今年最美
04-09 12:01
漯河:养狗"事大", 专治"不服"
04-09 10:48
漯河手机台
立即下载
×
互动聊天
活动介绍
活动流程
》
条消息
漯河手机台
立即下载
×